国家基本制度
大约 6 分钟公基宪法
一、国体与政体
国体--国家性质--人民民主专政制度,我国宪法规定:“中华人民共和国是工人阶级领导的,以工农联盟为基础的人民民主专政的社会主义国家。”这是我国国体的明确规定政体--一个国家的政权组织形式--人民代表大会制度,即统治阶级采取何种形式组织反对敌人、保自己的政权机关,也叫国家的根本政治制度。我国宪法规定:中华人民共和国的-切权力属于人民。人民行使国家权力的机关是全国人民代表大会和地方各级人民代表大会。这就是说,中华人民共和国的政体是人民代表大会制度。
二、基本经济制度
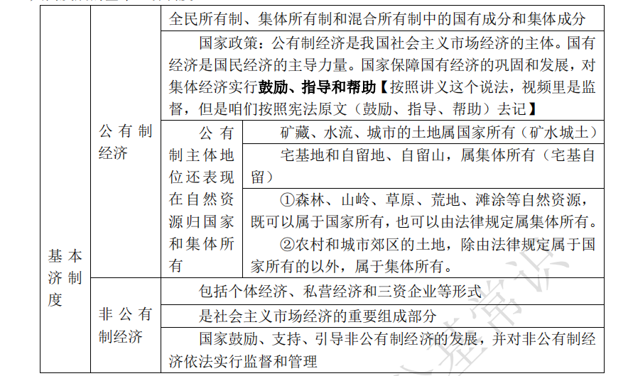
国家在社会主义初级阶段,坚持公有制为主体、多种所有制经济共同发展的基本经济制度 
- 矿藏、水流、城市的土地属国家所有
- 宅基地和自留地、自留山,属集体所有
- 其他都可以有
三、特别行政区制度
- 特别行政区享有的高度自治权:
- 行政管理权,特区依基本法自行管理特区行政事务,处理有关对外事务,维持社会治安;
- 立法权,特区可以制定在本地实施的法律,但要报全国人大常委会备案,如法律被发回则自然失效;
- 独立的司法权和终审权;
- 中央政府授权的可自行处理的对外事务

- 其他
- 特区行政长官由中央人民政府任命,任期 5 年,可连选连任一次,任职条件:
- ①年满 40 周岁。
- ②在特区连续居住满 20 年。
- ③永久性居民中的中国公民。
- 特区行政长官由中央人民政府任命,任期 5 年,可连选连任一次,任职条件:
四、民族区域自治制度
- 自治地方:自治区、州、县(旗)。
- 自治机关:自治区、州、县的人民代表大会和人民政府属于自治机关,自治机关除宪法规定的地方国家政权机关的职权外,还可以依法行使广泛的自治权。
- 民族自治地方的人大常委会中应当有实行区域自治的民族的公民担任主任或副主任,自治区主席、自治州州长、自治县县长由实行区域自治的民族的公民担任
- 民族自治地方的自治机关在执行职务的时候,依照本民族自治地方自治条例的规定,使用当地通用的一种或者几种语言文字;同时使用几种通用的语言文字执行职务的,可以以实行区域自治的民族的语言文字为主
- 民族自治地方的自治机关依照国家的军事制度和当地的实际需要,经国务院批准,可以组织本地方维护社会治安的公安部队
- 民族自治地方的自治机关在执行财政预算过程中,自行安排使用收入的超收和支出的节余资金
- 自治区人大制定自治条例和单行条例,报全国人大常委会批准,不用备案;
- 自治州、自治县制定的自治条例和单行条例,须报省、自治区、直辖市的人大常委会批准后生效,并报全国人大常委会和国务院备案。
五、基层群众自治组织
基层群众自治组织包插村委余与居委会,二者不属于国家机构,同基层政权的关系由法律规定。基层政府指导、支持、帮助村委会与居委会的事务,但不得干预自治事项。
村民委员会的性质
- 村民委员会是村民自我管理、自我教育、自我服务的基展
群众性自治组织,实行民主选举、民主决策、民主管理、民主监督。
- 村民委员会是村民自我管理、自我教育、自我服务的基展
村民委员会的职责
- 村民委员会办理本村的公共事务和公益事业,调解民间纠纷,协助维护社会治安,向人民政府反映村民的意见、要求和提出建议。
村民委员会的运行
- 村民委员会的设立、撤销、范围调整,由乡、民族乡、镇的人民政府提出,经村民会议讨论同意,报县级人民政府批准。村民委员会可以根据村民居住状况、集体土地所有权关系等分设若干村民小组,
- 乡、民族乡、镇的 人民政府对村民委员会的工作给予
指导、支持和帮助但是不得干预依法属于村民自治范围内的事项。村民委员会协助乡、民族乡、镇的人民政府开展工作。
六、政党、政协制度
我国的政党制度是共产党领导的多党合作和政治协商制度
- 坚持中国共产党的领导、坚持四项基本原则是多党合作的政治基础
- 基本方针:长期共存、互相监督、肝胆相照、荣辱与共
- 各民主党派不是在野党,也不是反对党,它们是参政党
- 政治协商会议的性质:爱国统一战线组织,包括:全体社会主义劳动者、社会主义事业的建设者、拥护社会主义的爱国者、拥护祖国统一的爱国者和致力于中华民族伟大复兴的爱国者。
七、选举制度(差额选举)
- 普遍性原则
- 具有中国国籍
- 年满18周岁
- 依法享有政治权力
- 精神病不能选举的,经选举委员会确认,不列入选民名单
- 平等原则
- 每个选民在每次选举中只能在一个选区有一个投票权
- 选举有效性
- 来的人要过半
- 过半的人投给你
- 直接选举和间接选举
- 县乡直接选举,省市全国间接选举
- 选举机构
- 直接选举--选举委员会
- 间接选举--本级人大常委会
- 选举名额
- 直接选举,代表候选人的人数应多于应选代表名额三分之一至一倍
- 间接选举,代表候选人的人数应多于应选代表名额五分之一至二分之一
- 秘密投票原则
- 无记名投票
- 如果是文盲或者残疾不能写投票的,可以委托他人代写